Procedure and Guidance - How to make a professional Challenge

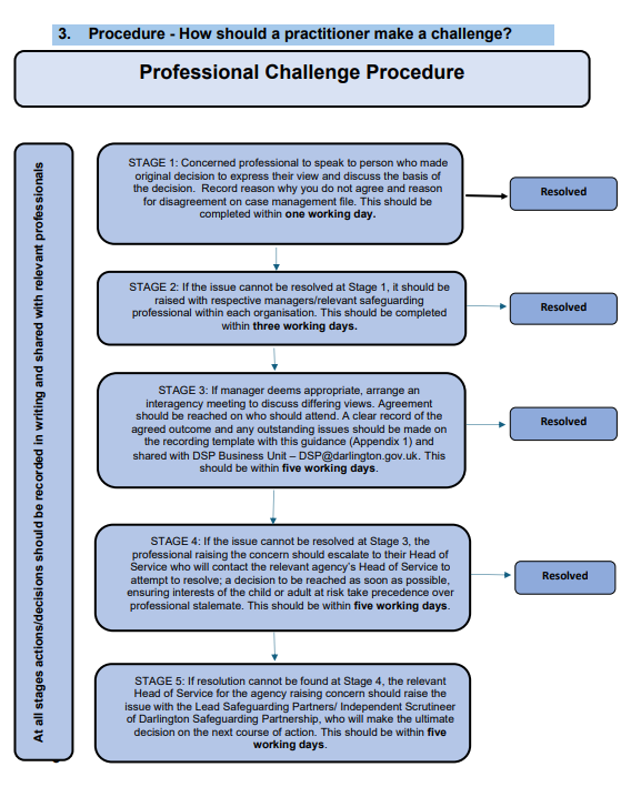
Stage 1: Any Practitioner who is unhappy about a decision, action or inaction of another professional/agency should contact the person/agency who made the original decision or took the action to:
- obtain details of the rationale for decision
- express their views and concerns
- attempt to achieve a shared understanding of the issues raised
- agree a plan of action to be implemented
Practitioners who disagree should work with an open and honest approach to resolve the problem. This discussion must take place as soon as possible and should outline the reasons for disagreement. It is good practice to make a record of the reason for disagreement, what was discussed, agreed and follow up telephone correspondence with an email to summarise the key points. This should be completed within one working day.
Stage 2: If the issue cannot be resolved at Stage 1: the involved parties should immediately discuss with their respective line managers/Named Practitioner/Designated Safeguarding Lead within their own agency. The line manager for the practitioner raising the challenge should review the concerns and if justified; liaise with the line manager for the practitioner receiving the challenge to attempt to reach a resolution. Where possible, this should be completed within 3 working days.
Stage 3: If issue is not resolved at Stage 2: if manager deems appropriate, an interagency meeting to discuss differing views should be arranged. Agreement should be reached on who should attend. A clear record of discussion and the agreed outcomes/actions including details of any outstanding issues should be made using the Professional Challenge Recording Tool (Appendix 1). Details of next steps should also be captured. A copy of the recording tool should be shared with the DSP Business Unit (DSP@darlington.gov.uk) for recording purposes. This should be within 5 working days.
Professional Challenge Recording Tool (Appendix A) [Word Document]
Stage 4: If the issue cannot be resolved in Stage 3: the practitioner and/or their manager should escalate to their Head of Service, who will contact the agency’s Head of Service to attempt to resolve; a decision to be reached as soon as possible, ensuring the interest of the child or adult at risk take precedence over professional stalemate. This should be within 5 working days
Stage 5: The threshold for reporting professional challenge to the Lead Safeguarding Partners/Independent Scrutineer is when it becomes necessary to move to Stage 5 (because the issue cannot be resolved at Stages 1-4). This should be within 5 working days.
The following information should be provided to the Business Unit by the designated lead/manager for the agency which raised the challenge, (using information in the Professional Challenge Recording Tool and any decisions made at Stage 4) and email to DSP@darlington.gov.uk:
- What was the challenge?
- What was done to address the challenge?
- What was the outcome of these actions?
- How was the issue resolved?
- Are the professionals involved satisfied with the outcome?
The Business Unit will share details of the Professional Challenge with the Lead Safeguarding Partners/Independent Scrutineer of Darlington Safeguarding Partnership, who will make the ultimate decision on the next course of action.